
商学院创新创业基地(以下简称双创基地)是隶属于许昌学院商学院团委,是服务于学生创业就业的重要学生组织。
宗旨:以商科思维为主线,培养创新意识、提升创造能力、传承创业精神。
方针:分工明确、团结合作
口号:非比寻常,基地最强;万众一心,共创辉煌
一、日常工作与活动
1.坚持例会制度:既是交流沟通,又是经验总结。
为了提高工作效率,形成良好的工作氛围,定期进行工作总结,每两周召一次例会,加强基地成员间的相互沟通。



2.定期工作培训:学习让我们走得更远。
为了更好地让新干事融入基地大家庭,帮助大家更好地掌握部门工作,各部门会定期召开干事培训会,分管副主席旁听会议,帮助部门干部更好的进行培训。

3.协助老师做好就业:帮助学长学姐成就更好的自己。
为了帮助商学院毕业生顺利踏入社会,找到适合的工作。就业部一直积极协助老师在院系网站上传一些公司的招聘信息,为毕业生的就业问题做出重要的贡献。


4.赛前指导:组织有序,分工合理。
为了充分调动商学院全体学生的参赛积极性,在竞赛中磨练和提升个人能力,同时给予他们一定的比赛指导,竞赛部于11月15日举办第十三届全国大学生电子商务“创新、创意及创业”挑战赛许昌学院校赛开幕式。

二、部分精彩活动
1.创新创业基地竞赛知识宣讲
2022年11月9日,竞赛部与创业部线上举办了商学院创新创业竞赛知识宣讲,两位部长介绍了未来各项创新创业类比赛的相关知识,商学院党委副书记海泳老师详细介绍了历年来比赛的注意事项及相关事宜,调动新生的参赛积极性。


2.许昌学院第5届“星创杯”创新创业比赛开幕式
11月15日,竞赛部线上召开第5届“星创杯”开幕式,主持人朱森介绍了比赛规则与流程,电子商务教研室主任常会强老师、商学院副院长朱彦杰老师、商学院党委副书记海泳老师依次进行演讲,为同学们指引了比赛方向。



3.第一届“启航杯”比赛
为引导和帮助同学们学习党的二十大精神和创业知识,为来年的挑战杯比赛做好充分的准备,商学院创新创业基地创业部于2022年10月21日举办启航杯比赛,该活动活动贯彻党的二十大精神,强国梦,勇创新,扬帆起航,活动为进一步激发青少年爱国热情,培养家国情怀,助力青少年全面成长。

经过两轮筛选,于11月13号举行启航杯总决赛,商学院党委副书记海泳老师,电子商务教研室主任常会强老师,尚小税老师,周思雨老师参加大赛并组成评委团。经过气氛紧张,赛况激烈的角逐环节,最终确定了以下优胜队伍:

4.创业知识宣讲
为了培养大学生创新精神和创新能力,创业部于2022年11月6日开展创业知识宣讲。创业知识宣讲主要从三部分为大家进行了讲解,分别是创新创业知识、为什么要修创新创业实践学分以及如何修创新创业学分。

5.2023届毕业生就业发展意向及后期“勇往职前,研途有你”讲座的准备活动
为更好了解2023届毕业生就业发展去向,基于2023届毕业生就业发展意向汇总表,在10月11日—14日,就业部干部组织部门干事们对此做了分析报告,对毕业生的发展意向有了更为深刻的了解以及做了对今后毕业生就业意向的展望。

为明确大学生将考研或是就业融入自己的生涯规划当中。在11月7日-11月中旬,创新创业基地面向19-22级商学院全体同学发放调查问卷,协助讲座的准备工作,部门计划在文综楼举行讲座和邀请就业专干老师周思雨和商学院党委副书记海泳莅临指导、答疑解惑,讲座的准备工作已在部门的努力下准备就绪。

6.中国建设银行河南省分行专场招聘宣讲会
10月9日,就业部积极配合就业专干老师开展中国建设银行河南省分行专场招聘宣讲会,由就业部部长段柳囡主持,基地各部门共同协助开展招聘会并邀请商学院党委副书记海泳讲话,同时,开设了线上招聘会,银行的工作人员采取银行先导片-人资部门的宣讲-已就业学长的经验介绍的流程向参加招聘会的同学们展现一个更为清晰的就业方向。就业部的干事们也加入其中,总结经验、增长阅历,最后招聘宣讲会圆满完成,帮助学校即将就业的大学生们更好地了解就业行情以及带来就业机会。

三、比赛获奖情况
1.挑战杯
2022年我院在“挑战杯”大赛中共5个学生项目入围校赛,经过层层筛选,我院1个学生项目获得省级银奖,3个学生项目获得省级铜奖。获奖名单如下:

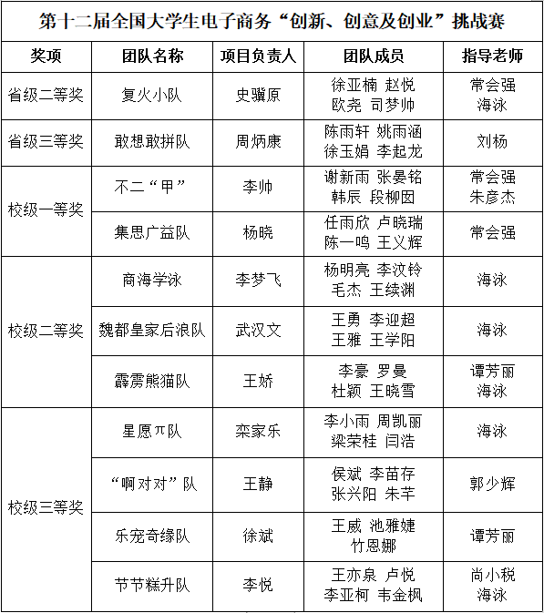
2.第十二届全国大学生电子商务“创新、创意及创业”挑战赛
我院共有11支学生队伍获得校级及以上荣誉,其中9支学生队伍获得校级项目奖,2支学生队伍获得省级项目奖。获奖队伍名单如下:

部分证书展示:


3.大学生创新创业训练计划
2022年,我院共有12个学生项目申请立项,经过校级和省级评审,最终7个学生项目成功立项。立项名单如下:

2022年,我院共有6个学生项目成功结题,其中2个被评为优秀结题。
结题名单:

【关闭】
版权所有 许昌学院商学院
地址:河南省许昌市八一路88号 邮编:461000